宿命八字网
弘扬传统文化,破除封建迷信
倡导科学理念,促进社会和谐
紫微斗数在线排盘
作下月 月中分界

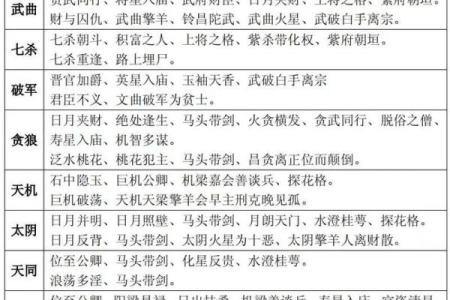
「紫微斗数」紫微斗数是我们老祖东留下的的一项经典预测工具,以星宿为基础,结合十二宫位来解析个人命运和人生轨迹。作为一门精细且深奥的学问,紫微斗数排盘通过排布命宫、父母宫、事业宫、财帛宫等十二宫,配以十四主星和其他辅星,以此解析人生中的起伏与机遇。它不仅关注命运的固定因素,还强调后天努力的重要性。一个完整的紫微斗数排盘,就如同一张专属于个人的生命地图,帮助人们探索自身性格特点、职业方向、人际关系以及财富运势。

现代化的紫微斗数排盘工具更注重人性化和交互式体验,不仅提供精准的排盘分析,还能生成可视化的星盘结构,方便初学者直观理解。我们的自己研发的紫微排盘致力于提供详细的紫微斗数排盘服务,包括初学者指南、高级星曜解析和运势分析模块。无论您是想了解紫微斗数基础,还是深入研究个性化排盘,都能找到适合自己的学习路径与实用工具。

最新文章

2025年11月
04
农历 九月十五
乙巳年【蛇年】
丙戌月 丁丑日

最新更新

2018年9月28日女宝宝如何取名?命好不好?姓名

女孩新颖有涵养的名字2018最新版姓名

2021年农历六月初十日出生的男孩起名霸气吉祥名字推荐姓名

2019年12月14号出生的女孩起什么名字好,五行属什么姓名

2020年正月初十女孩出生五行缺水取名姓名

2018年农历七月出生的狗宝宝男孩取名?七月出生人的性格特点姓名

2020年农历十二月出生五行属什么?起名用什么字好?姓名

奚姓女孩名字大全-奚姓女孩起名字大全-奚姓名字大全姓名

姓尤女孩气质好听的名字大全姓名

八字算命
八字合婚
八字取名
民间算命

指纹算命

手相查询

痣相图解

生男生女

眼皮跳测吉凶

喷嚏预测

占卜抽签
快速算命
配对
配对
配对
配对
查询
生日密码